6.10: Class B Audio Amplifier
- Page ID
- 2199
\( \newcommand{\vecs}[1]{\overset { \scriptstyle \rightharpoonup} {\mathbf{#1}} } \)
\( \newcommand{\vecd}[1]{\overset{-\!-\!\rightharpoonup}{\vphantom{a}\smash {#1}}} \)
\( \newcommand{\dsum}{\displaystyle\sum\limits} \)
\( \newcommand{\dint}{\displaystyle\int\limits} \)
\( \newcommand{\dlim}{\displaystyle\lim\limits} \)
\( \newcommand{\id}{\mathrm{id}}\) \( \newcommand{\Span}{\mathrm{span}}\)
( \newcommand{\kernel}{\mathrm{null}\,}\) \( \newcommand{\range}{\mathrm{range}\,}\)
\( \newcommand{\RealPart}{\mathrm{Re}}\) \( \newcommand{\ImaginaryPart}{\mathrm{Im}}\)
\( \newcommand{\Argument}{\mathrm{Arg}}\) \( \newcommand{\norm}[1]{\| #1 \|}\)
\( \newcommand{\inner}[2]{\langle #1, #2 \rangle}\)
\( \newcommand{\Span}{\mathrm{span}}\)
\( \newcommand{\id}{\mathrm{id}}\)
\( \newcommand{\Span}{\mathrm{span}}\)
\( \newcommand{\kernel}{\mathrm{null}\,}\)
\( \newcommand{\range}{\mathrm{range}\,}\)
\( \newcommand{\RealPart}{\mathrm{Re}}\)
\( \newcommand{\ImaginaryPart}{\mathrm{Im}}\)
\( \newcommand{\Argument}{\mathrm{Arg}}\)
\( \newcommand{\norm}[1]{\| #1 \|}\)
\( \newcommand{\inner}[2]{\langle #1, #2 \rangle}\)
\( \newcommand{\Span}{\mathrm{span}}\) \( \newcommand{\AA}{\unicode[.8,0]{x212B}}\)
\( \newcommand{\vectorA}[1]{\vec{#1}} % arrow\)
\( \newcommand{\vectorAt}[1]{\vec{\text{#1}}} % arrow\)
\( \newcommand{\vectorB}[1]{\overset { \scriptstyle \rightharpoonup} {\mathbf{#1}} } \)
\( \newcommand{\vectorC}[1]{\textbf{#1}} \)
\( \newcommand{\vectorD}[1]{\overrightarrow{#1}} \)
\( \newcommand{\vectorDt}[1]{\overrightarrow{\text{#1}}} \)
\( \newcommand{\vectE}[1]{\overset{-\!-\!\rightharpoonup}{\vphantom{a}\smash{\mathbf {#1}}}} \)
\( \newcommand{\vecs}[1]{\overset { \scriptstyle \rightharpoonup} {\mathbf{#1}} } \)
\(\newcommand{\longvect}{\overrightarrow}\)
\( \newcommand{\vecd}[1]{\overset{-\!-\!\rightharpoonup}{\vphantom{a}\smash {#1}}} \)
\(\newcommand{\avec}{\mathbf a}\) \(\newcommand{\bvec}{\mathbf b}\) \(\newcommand{\cvec}{\mathbf c}\) \(\newcommand{\dvec}{\mathbf d}\) \(\newcommand{\dtil}{\widetilde{\mathbf d}}\) \(\newcommand{\evec}{\mathbf e}\) \(\newcommand{\fvec}{\mathbf f}\) \(\newcommand{\nvec}{\mathbf n}\) \(\newcommand{\pvec}{\mathbf p}\) \(\newcommand{\qvec}{\mathbf q}\) \(\newcommand{\svec}{\mathbf s}\) \(\newcommand{\tvec}{\mathbf t}\) \(\newcommand{\uvec}{\mathbf u}\) \(\newcommand{\vvec}{\mathbf v}\) \(\newcommand{\wvec}{\mathbf w}\) \(\newcommand{\xvec}{\mathbf x}\) \(\newcommand{\yvec}{\mathbf y}\) \(\newcommand{\zvec}{\mathbf z}\) \(\newcommand{\rvec}{\mathbf r}\) \(\newcommand{\mvec}{\mathbf m}\) \(\newcommand{\zerovec}{\mathbf 0}\) \(\newcommand{\onevec}{\mathbf 1}\) \(\newcommand{\real}{\mathbb R}\) \(\newcommand{\twovec}[2]{\left[\begin{array}{r}#1 \\ #2 \end{array}\right]}\) \(\newcommand{\ctwovec}[2]{\left[\begin{array}{c}#1 \\ #2 \end{array}\right]}\) \(\newcommand{\threevec}[3]{\left[\begin{array}{r}#1 \\ #2 \\ #3 \end{array}\right]}\) \(\newcommand{\cthreevec}[3]{\left[\begin{array}{c}#1 \\ #2 \\ #3 \end{array}\right]}\) \(\newcommand{\fourvec}[4]{\left[\begin{array}{r}#1 \\ #2 \\ #3 \\ #4 \end{array}\right]}\) \(\newcommand{\cfourvec}[4]{\left[\begin{array}{c}#1 \\ #2 \\ #3 \\ #4 \end{array}\right]}\) \(\newcommand{\fivevec}[5]{\left[\begin{array}{r}#1 \\ #2 \\ #3 \\ #4 \\ #5 \\ \end{array}\right]}\) \(\newcommand{\cfivevec}[5]{\left[\begin{array}{c}#1 \\ #2 \\ #3 \\ #4 \\ #5 \\ \end{array}\right]}\) \(\newcommand{\mattwo}[4]{\left[\begin{array}{rr}#1 \amp #2 \\ #3 \amp #4 \\ \end{array}\right]}\) \(\newcommand{\laspan}[1]{\text{Span}\{#1\}}\) \(\newcommand{\bcal}{\cal B}\) \(\newcommand{\ccal}{\cal C}\) \(\newcommand{\scal}{\cal S}\) \(\newcommand{\wcal}{\cal W}\) \(\newcommand{\ecal}{\cal E}\) \(\newcommand{\coords}[2]{\left\{#1\right\}_{#2}}\) \(\newcommand{\gray}[1]{\color{gray}{#1}}\) \(\newcommand{\lgray}[1]{\color{lightgray}{#1}}\) \(\newcommand{\rank}{\operatorname{rank}}\) \(\newcommand{\row}{\text{Row}}\) \(\newcommand{\col}{\text{Col}}\) \(\renewcommand{\row}{\text{Row}}\) \(\newcommand{\nul}{\text{Nul}}\) \(\newcommand{\var}{\text{Var}}\) \(\newcommand{\corr}{\text{corr}}\) \(\newcommand{\len}[1]{\left|#1\right|}\) \(\newcommand{\bbar}{\overline{\bvec}}\) \(\newcommand{\bhat}{\widehat{\bvec}}\) \(\newcommand{\bperp}{\bvec^\perp}\) \(\newcommand{\xhat}{\widehat{\xvec}}\) \(\newcommand{\vhat}{\widehat{\vvec}}\) \(\newcommand{\uhat}{\widehat{\uvec}}\) \(\newcommand{\what}{\widehat{\wvec}}\) \(\newcommand{\Sighat}{\widehat{\Sigma}}\) \(\newcommand{\lt}{<}\) \(\newcommand{\gt}{>}\) \(\newcommand{\amp}{&}\) \(\definecolor{fillinmathshade}{gray}{0.9}\)PARTS AND MATERIALS
- Four 6 volt batteries
- Dual operational amplifier, model TL082 recommended (Radio Shack catalog # 276-1715)
- One NPN power transistor in a TO-220 package—(Radio Shack catalog # 276-2020 or equivalent)
- One PNP power transistor in a TO-220 package—(Radio Shack catalog # 276-2027 or equivalent)
- One 1N914 switching diode (Radio Shack catalog # 276-1620)
- One capacitor, 47 µF electrolytic, 35 WVDC (Radio Shack catalog # 272-1015 or equivalent)
- Two capacitors, 0.22 µF, non-polarized (Radio Shack catalog # 272-1070)
- One 10 kΩ potentiometer, linear taper (Radio Shack catalog # 271-1715)
Be sure to use an op-amp that has a high slew rate. Avoid the LM741 or LM1458 for this reason.
The closer matched the two transistors are, the better. If possible, try to obtain TIP41 and TIP42 transistors, which are closely matched NPN and PNP power transistors with dissipation ratings of 65 watts each. If you cannot get a TIP41 NPN transistor, the TIP3055 (available from Radio Shack) is a good substitute. Do not use very large (i.e. TO-3 case) power transistors, as the op-amp may have trouble driving enough current to their bases for good operation.
CROSS-REFERENCES
Lessons In Electric Circuits, Volume 3, chapter 4: “Bipolar Junction Transistors”
Lessons In Electric Circuits, Volume 3, chapter 8: “Operational Amplifiers”
LEARNING OBJECTIVES
- How to build a “push-pull” class B amplifier using complementary bipolar transistors
- The effects of “crossover distortion” in a push-pull amplifier circuit
- Using negative feedback via an op-amp to correct circuit nonlinearities
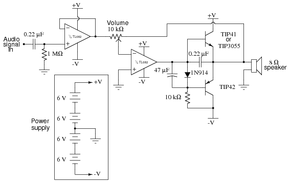
SCHEMATIC DIAGRAM

ILLUSTRATION

INSTRUCTIONS
This project is an audio amplifier suitable for amplifying the output signal from a small radio, tape player, CD player, or any other source of audio signals. For stereo operation, two identical amplifiers must be built, one for the left channel and other for the right channel. To obtain an input signal for this amplifier to amplify, just connect it to the output of a radio or other audio device like this:
.webp?revision=1)
This amplifier circuit also works well in amplifying “line-level” audio signals from high-quality, modular stereo components. It provides a surprising amount of sound power when played through a large speaker, and maybe run without heatsinks on the transistors (though you should experiment with it a bit before deciding to forego heat sinks, as the power dissipation varies according to the type of speaker used).
The goal of any amplifier circuit is to reproduce the input waveshape as accurately as possible. Perfect reproduction is impossible, of course, and any differences between the output and input waveshapes are known as distortion. In an audio amplifier, distortion may cause unpleasant tones to be superimposed on the true sound. There are many different configurations of audio amplifier circuitry, each with its own advantages and disadvantages. This particular circuit is called a “class B,” push-pull circuit.
Most audio “power” amplifiers use a class B configuration, where one transistor provides power to the load during one-half of the waveform cycle (it pushes) and a second transistor provides power to the load for the other half of the cycle (it pulls). In this scheme, neither transistor remains “on” for the entire cycle, giving each one a time to “rest” and cool during the waveform cycle. This makes for a power-efficient amplifier circuit, but leads to a distinct type of nonlinearity known as “crossover distortion.”
Shown here is a sine-wave shape, equivalent to a constant audio tone of constant volume:

In a push-pull amplifier circuit, the two transistors take turns amplifying the alternate half-cycles of the waveform like this:

If the “hand-off” between the two transistors is not precisely synchronized, though, the amplifier’s output waveform may look something like this instead of a pure sine wave:

Here, distortion results from the fact that there is a delay between the time one transistor turns off and the other transistor turns on. This type of distortion, where the waveform “flattens” at the crossover point between positive and negative half-cycles, is called crossover distortion. One common method of mitigating crossover distortion is to bias the transistors so that their turn-on/turn-off points actually overlap, so that both transistors are in a state of conduction for a brief moment during the crossover period:

This form of amplification is technically known as class AB rather than class B because each transistor is “on” for more than 50% of the time during a complete waveform cycle. The disadvantage to doing this, though, is increased power consumption of the amplifier circuit, because during the moments of time where both transistors are conducting, there is current conducted through the transistors that are not going through the load, but is merely being “shorted” from one power supply rail to the other (from -V to +V). Not only is this a waste of energy, but it dissipates more heat energy in the transistors. When transistors increase in temperature, their characteristics change (Vbe forward voltage drop, β, junction resistances, etc.), making proper biasing difficult.
In this experiment, the transistors operate in pure class B mode. That is, they are never conducting at the same time. This saves energy and decreases heat dissipation, but lends itself to crossover distortion. The solution taken in this circuit is to use an op-amp with negative feedback to quickly drive the transistors through the “dead” zone producing crossover distortion and reduce the amount of “flattening” of the waveform during crossover.
The first (leftmost) op-amp shown in the schematic diagram is nothing more than a buffer. A buffer helps to reduce the loading of the input capacitor/resistor network, which has been placed in the circuit to filter out any DC bias voltage out of the input signal, preventing any DC voltage from becoming amplified by the circuit and sent to the speaker where it might cause damage. Without the buffer op-amp, the capacitor/resistor filtering circuit reduces the low-frequency (“bass”) response of the amplifier and accentuates the high-frequency (“treble”).
The second op-amp functions as an inverting amplifier whose gain is controlled by the 10 kΩ potentiometer. This does nothing more than providing a volume control for the amplifier. Usually, inverting op-amp circuits have their feedback resistor(s) connected directly from the op-amp output terminal to the inverting input terminal like this:

If we were to use the resulting output signal to drive the base terminals of the push-pull transistor pair, though, we would experience significant crossover distortion, because there would be a “dead” zone in the transistors’ operation as the base voltage went from + 0.7 volts to - 0.7 volts:

If you have already constructed the amplifier circuit in its final form, you may simplify it to this form and listen to the difference in sound quality. If you have not yet begun construction of the circuit, the schematic diagram shown above would be a good starting point. It will amplify an audio signal, but it will sound horrible!
The reason for the crossover distortion is that when the op-amp output signal is between + 0.7 volts and - 0.7 volts, neither transistor will be conducting, and the output voltage to the speaker will be 0 volts for the entire 1.4 volts span of base voltage swing. Thus, there is a “zone” in the input signal range where no change in speaker output voltage will occur. Here is where intricate biasing techniques are usually introduced to the circuit to reduce this 1.4-volt “gap” in transistor input signal response. Usually, something like this is done:

The two series-connected diodes will drop approximately 1.4 volts, equivalent to the combined Vbe forward voltage drops of the two transistors, resulting in a scenario where each transistor is just on the verge of turning on when the input signal is zero volts, eliminating the 1.4 volt “dead” signal zone that existed before.
Unfortunately, though, this solution is not perfect: as the transistors heat up from conducting power to the load, their Vbe forward voltage drops will decrease from 0.7 volts to something less, such as 0.6 volts or 0.5 volts. The diodes, which are not subject to the same heating effect because they do not conduct any substantial current, will not experience the same change in forward voltage drop. Thus, the diodes will continue to provide the same 1.4-volt bias voltage even though the transistors require less bias voltage due to heating. The result will be that the circuit drifts into class AB operation, where both transistors will be in a state of conduction part of the time. This, of course, will result in more heat dissipation through the transistors, exacerbating the problem of forward voltage drop change.
A common solution to this problem is the insertion of temperature-compensation “feedback” resistors in the emitter legs of the push-pull transistor circuit:

This solution doesn’t prevent simultaneous turn-on of the two transistors, but merely reduces the severity of the problem and prevents thermal runaway. It also has the unfortunate effect of inserting resistance in the load current path, limiting the output current of the amplifier. The solution I opted for in this experiment is one that capitalizes on the principle of op-amp negative feedback to overcome the inherent limitations of the push-pull transistor output circuit. I use one diode to provide a 0.7-volt bias voltage for the push-pull pair. This is not enough to eliminate the “dead” signal zone, but it reduces it by at least 50%:

Since the voltage drop of a single diode will always be less than the combined voltage drops of the two transistors’ base-emitter junctions, the transistors can never turn on simultaneously, thereby preventing class AB operation. Next, to help get rid of the remaining crossover distortion, the feedback signal of the op-amp is taken from the output terminal of the amplifier (the transistors’ emitter terminals) like this:

The op-amp’s function is to output whatever voltage signal it has to in order to keep its two input terminals at the same voltage (0 volts differential). By connecting the feedback wire to the emitter terminals of the push-pull transistors, the op-amp has the ability to sense any “dead” zone where neither transistor is conducting, and output an appropriate voltage signal to the bases of the transistors to quickly drive them into conduction again to “keep up” with the input signal waveform. This requires an op-amp with a high slew rate (the ability to produce a fast-rising or fast-falling output voltage), which is why the TL082 op-amp was specified for this circuit. Slower op-amps such as the LM741 or LM1458 may not be able to keep up with the high dv/dt (voltage rate-of-change over time, also known as de/dt) necessary for low-distortion operation.
Only a couple of capacitors are added to this circuit to bring it into its final form: a 47 µF capacitor connected in parallel with the diode helps to keep the 0.7 volt bias voltage constant despite large voltage swings in the op-amp’s output, while a 0.22 µF capacitor connected between the base and emitter of the NPN transistor helps reduce crossover distortion at low volume settings:
.png?revision=1)


